Authority

About

Academic

Divisions

Center/Cell/Wing

Regional Center

Results

Notice

Journal

Result published of PGDM/CIM Program (231 Semester, 1st and 3rd level)       ||    Result Published of HSC Examination-2025       ||    List of Eligible Candidates for Written Admission Test of B.Sc. in CSE Program, Session: 2024 -2025       ||    বাংলাদেশ উন্মুক্ত বিশ্ববিদ্যালয়ের ৩৩ তম প্রতিষ্ঠা বার্ষিকী উপলক্ষে ক্রোড়পত্র       ||    

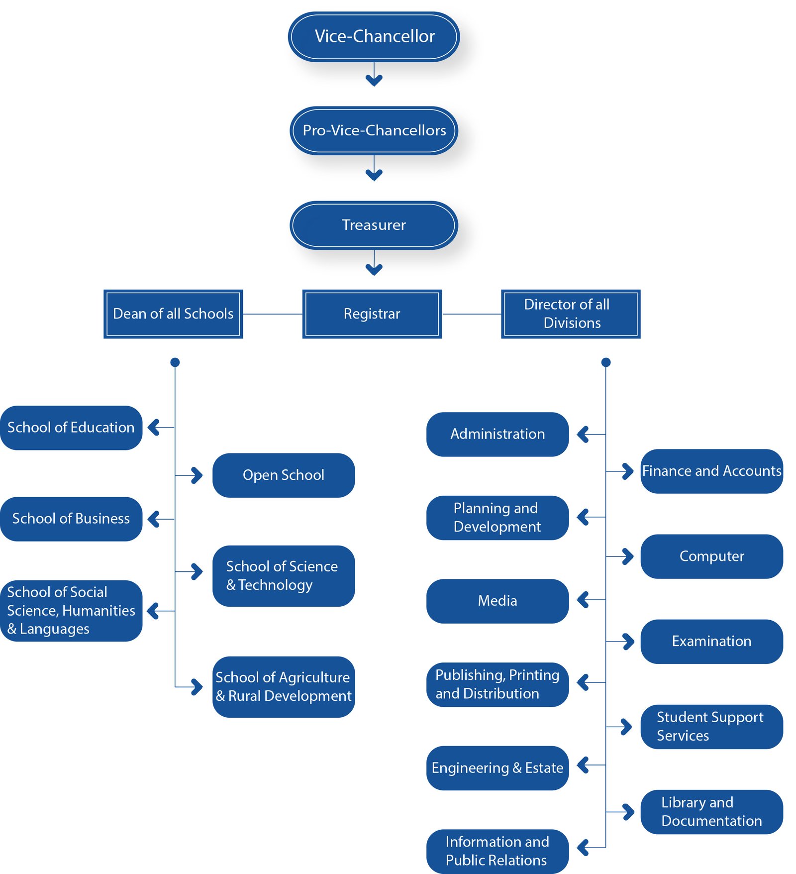
Organogram of Bangladesh Open University




Physical infrastructure of Bangladesh Open University



© 2025 Bangladesh Open University . All Rights Reserved. Developed & Maintenance by Computer Division, BOU.